{{ 'fb_in_app_browser_popup.desc' | translate }} {{ 'fb_in_app_browser_popup.copy_link' | translate }}
{{ 'in_app_browser_popup.desc' | translate }}
11/7 - 11/20 全館 $1111 免運
全館滿 $2688 贈ATTENTION-「att made!絨毛小貓盲盒」(隨機贈送,數量有限,送完為止)
至2025-11-30T16:00:00.000+00:00截止 全店,【11/7 - 11/30 全館滿 $1111免運】
全店,《全館滿$2000免運》
全店,11/6 - 11/13 全館滿 $2688 贈ATTENTION-「att made!絨毛小貓盲盒」(隨機贈送,數量有限,送完為止)
商品存貨不足,未能加入購物車
您所填寫的商品數量超過庫存
{{'products.quick_cart.out_of_number_hint'| translate}}
{{'product.preorder_limit.hint'| translate}}
每筆訂單限購 {{ product.max_order_quantity }} 件
現庫存只剩下 {{ quantityOfStock }} 件

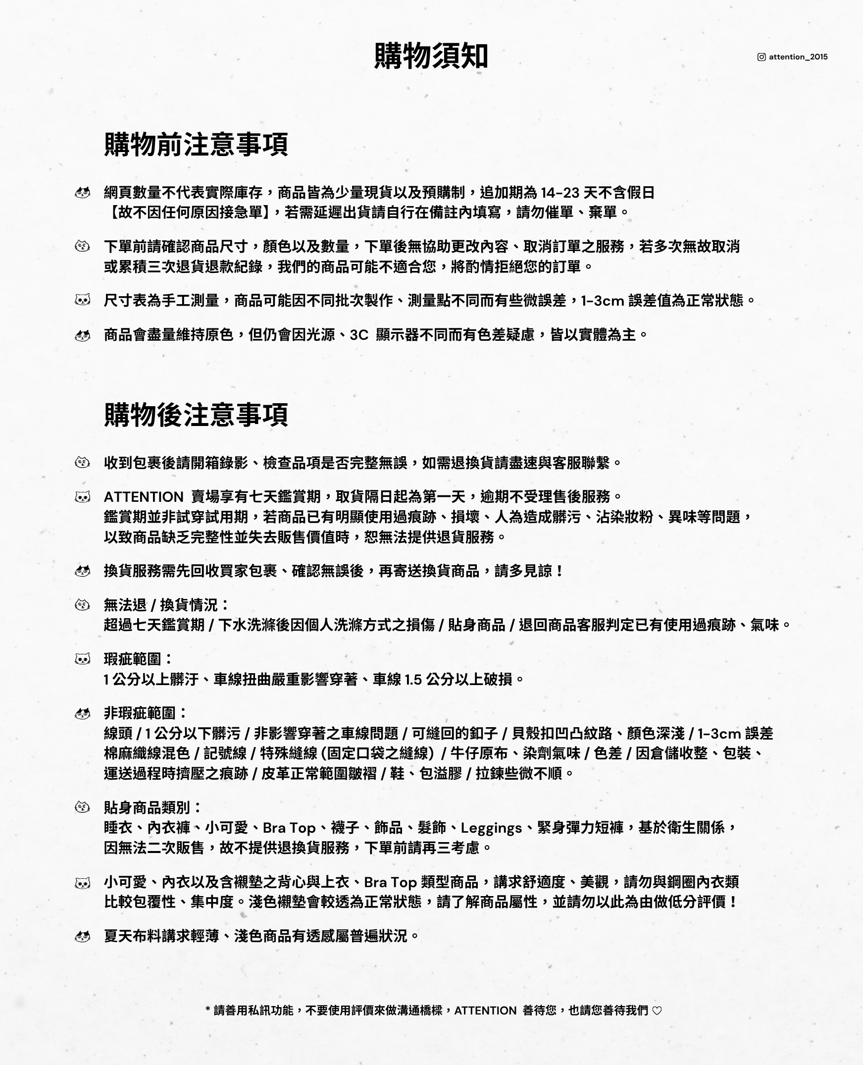
-商品資訊-
-商品說明:ATTENTION-面料升級att made!2025港風ootd!皮外
尺寸:F size
材質:65%棉+35%聚酯
【短】
肩寬:72cm
胸寬:76cm
下擺寬:76cm
袖長:41cm
袖口寬:13cm
腋寬 : 25.5cm
全長:45cm
-
【長】
肩寬:72cm
胸寬:75cm
下擺寬:75cm
袖長:42cm
袖口寬:13cm
腋寬 : 26cm
全長:73cm
是否有開衩 : 否
是否有口袋:是
是否有內裏:是
顏色:黑 / 灰 / 咖 / 藍灰

