{{ 'fb_in_app_browser_popup.desc' | translate }} {{ 'fb_in_app_browser_popup.copy_link' | translate }}
{{ 'in_app_browser_popup.desc' | translate }}
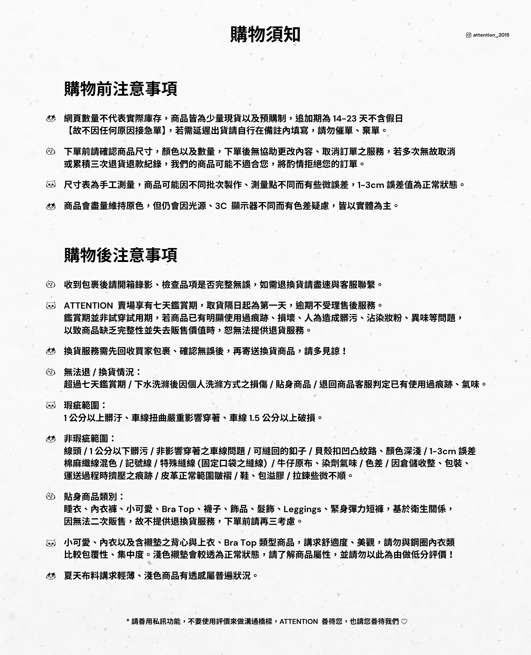
11/7 - 11/13 全館 $1111 免運
至2025-11-13T16:00:00.000+00:00截止 指定分類,11/7 - 11/13 新品滿$1111折 $111;滿$2222折$222 (直播+1不適用)
至2025-11-13T16:00:00.000+00:00截止 全店,【11/7 - 11/13 全館滿 $1111免運】
至2025-11-13T16:00:00.000+00:00截止 全店,11/6 - 11/13 全館滿 $2688 贈ATTENTION-「att made!絨毛小貓盲盒」(隨機贈送,數量有限,送完為止)
全店,《全館滿$2000免運》
商品存貨不足,未能加入購物車
您所填寫的商品數量超過庫存
{{'products.quick_cart.out_of_number_hint'| translate}}
{{'product.preorder_limit.hint'| translate}}
每筆訂單限購 {{ product.max_order_quantity }} 件
現庫存只剩下 {{ quantityOfStock }} 件

-商品資訊-
-商品說明:ATTENTION-att made!絨毛小貓盲盒
高:約12cm
寬:約9.5cm
顏色 : 紅花 / 吊帶褲 / 尿布