{{ 'fb_in_app_browser_popup.desc' | translate }} {{ 'fb_in_app_browser_popup.copy_link' | translate }}

{{ 'in_app_browser_popup.desc' | translate }}

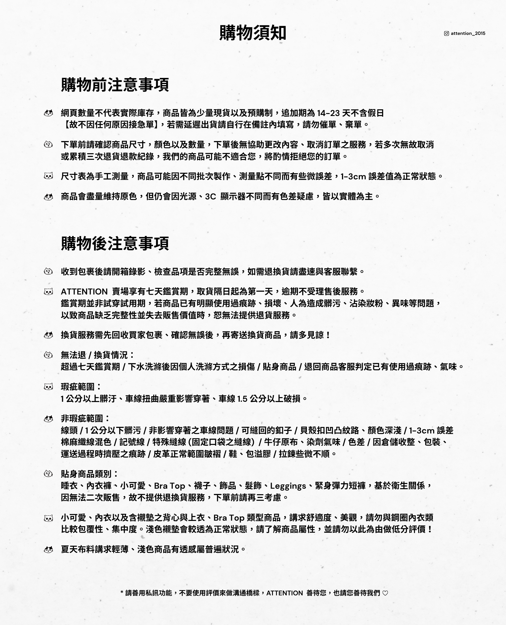
12/10 - 12/18 新品消費滿 $1212 贈「attmade!小貓鏡」(數量有限,送完為止)
9 8 7 6 5 4 3 2 1 0
9 8 7 6 5 4 3 2 1 0
9 8 7 6 5 4 3 2 1 0
Days
:
9 8 7 6 5 4 3 2 1 0
9 8 7 6 5 4 3 2 1 0
Hours
:
9 8 7 6 5 4 3 2 1 0
9 8 7 6 5 4 3 2 1 0
Minutes
:
9 8 7 6 5 4 3 2 1 0
9 8 7 6 5 4 3 2 1 0
Seconds

全館 $1212 免運

ATTENTION-att made!有顏值就給過!片裙西裝褲

ATTENTION-att made!有顏值就給過!片裙西裝褲

Until 2025-12-18T16:00:00.000+00:00 【12/9 - 12/18 全館滿$1212免運】 on order

《全館滿$2000免運》 on order

NT$680
{{shoplineProductReview.avg_score}} {{'product.product_review.stars' | translate}} | {{shoplineProductReview.total}} {{'product.product_review.reviews' | translate}}
{{amazonProductReview.avg_rating}} {{'product.product_review.stars' | translate}} | {{amazonProductReview.total_comment_count}} {{'product.product_review.reviews' | translate}}
{{ title.name_translations | translateModel }} : {{variationName[$index] | translateModel}}
Quantity
Add to Wishlist
The maximum quantity per submit is 99999
This quantity is invalid, please enter a valid quantity.
Sold Out

Not enough stock.
Your item was not added to your cart.

Not enough stock.
Please adjust your quantity.

{{'products.quick_cart.out_of_number_hint'| translate}}

{{'product.preorder_limit.hint'| translate}}

Limit {{ product.max_order_quantity }} per order.

Only {{ quantityOfStock }} item(s) left.

Please message the shop owner for order details.
Add to Wishlist
Description
Shipping & Payment
Customer Reviews
Description

-商品資訊-
-商品說明:ATTENTION-att made!有顏值就給過!片裙西裝褲
成分65%棉+35%聚酯
尺寸:S / M / L size
【S】
腰圍:32cm
臀圍:約46cm(活褶)
褲襠:35cm
大腿:33cm
褲腳:25cm
全長:104cm
【M】
腰圍:34cm
臀圍:約48cm(活褶)
褲襠:35cm
大腿:34cm
褲腳:26cm
全長:105cm
【L】
腰圍:36cm
臀圍:約50cm(活褶)
褲襠:35cm
大腿:35cm
褲腳:27cm
全長:106cm
是否有口袋 : 是
-
【片裙】
腰圍:約32cm
臀圍:約42cm
下擺:46cm
全長:30cm

顏色:杏灰 / 黑 / 深灰
Shipping & Payment

Delivery Options

  • 7-11 Pickup only (C2C)
  • 7-11 Pickup and pay in store (C2C)
  • Family Mart Pickup only (C2C)
  • Family Mart Pickup and pay in store (C2C)
  • 郵局宅配
  • attention門市取貨
  • 7-11 Cross border home delivery
  • 7-11 Cross border pick-up only

Payment Options

  • Credit Card
  • Bank Transfer_SHOPLINE Payments
  • attention門市取貨付款【僅供現金付款】
  • Pay on 7-11 Store Pickup (C2C)
  • Pay on Family Mart Store Pickup (C2C)
Customer Reviews
{{'product.product_review.no_review' | translate}}

Related Products