{{ 'fb_in_app_browser_popup.desc' | translate }} {{ 'fb_in_app_browser_popup.copy_link' | translate }}

{{ 'in_app_browser_popup.desc' | translate }}

5/8 - 5/20 ✿精選商品任選兩件8折✿
9 8 7 6 5 4 3 2 1 0
9 8 7 6 5 4 3 2 1 0
9 8 7 6 5 4 3 2 1 0
Days
:
9 8 7 6 5 4 3 2 1 0
9 8 7 6 5 4 3 2 1 0
Hours
:
9 8 7 6 5 4 3 2 1 0
9 8 7 6 5 4 3 2 1 0
Minutes
:
9 8 7 6 5 4 3 2 1 0
9 8 7 6 5 4 3 2 1 0
Seconds

全館 $2000 免運

T-shirt / Top

T-shirt / Top

《全館滿$2000免運》 on order

NT$280
{{ title.name_translations | translateModel }} : {{variationName[$index] | translateModel}}
Quantity
Add to Wishlist
The maximum quantity per submit is 99999
This quantity is invalid, please enter a valid quantity.
Sold Out

Not enough stock.
Your item was not added to your cart.

Not enough stock.
Please adjust your quantity.

{{'products.quick_cart.out_of_number_hint'| translate}}

{{'product.preorder_limit.hint'| translate}}

Limit {{ product.max_order_quantity }} per order.

Only {{ quantityOfStock }} item(s) left.

Please message the shop owner for order details.
Add to Wishlist
Description
Shipping & Payment
Customer Reviews
Description

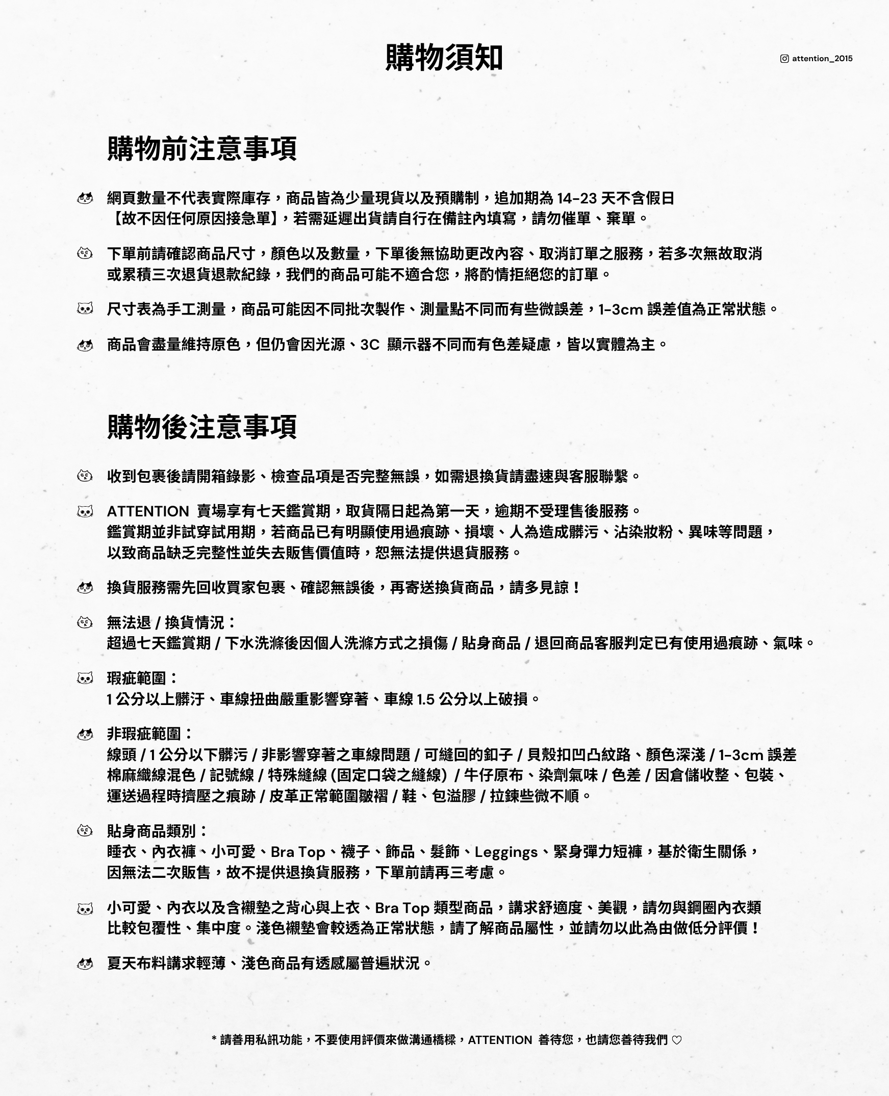
-商品資訊-
-商品說明:ATTENTION-OTHER面膜感薄透視小tee
成分:天絲
尺寸:F size
肩寬:39cm
胸寬:44cm
下擺寬:45cm
袖長:12cm
袖口寬:17cm
腋寬:18.5cm
全長:49cm
是否有開衩:否

顏色 : 白 / 粉 / 深藍 / 粉橘
Shipping & Payment

Delivery Options

  • 7-11 Pickup only (C2C)
  • 7-11 Pickup and pay in store (C2C)
  • Family Mart Pickup only (C2C)
  • Family Mart Pickup and pay in store (C2C)
  • 郵局宅配
  • attention門市取貨
  • 7-11 Cross border home delivery
  • 7-11 Cross border pick-up only

Payment Options

  • Credit Card
  • Bank Transfer_SHOPLINE Payments
  • attention門市取貨付款【僅供現金付款】
  • Pay on 7-11 Store Pickup (C2C)
  • Pay on Family Mart Store Pickup (C2C)
Customer Reviews
{{'product.product_review.no_review' | translate}}

You might also like...