{{ 'fb_in_app_browser_popup.desc' | translate }} {{ 'fb_in_app_browser_popup.copy_link' | translate }}

{{ 'in_app_browser_popup.desc' | translate }}

4/2 - 4/6 精選10品 ✿ 限時88折
9 8 7 6 5 4 3 2 1 0
9 8 7 6 5 4 3 2 1 0
9 8 7 6 5 4 3 2 1 0
:
9 8 7 6 5 4 3 2 1 0
9 8 7 6 5 4 3 2 1 0
:
9 8 7 6 5 4 3 2 1 0
9 8 7 6 5 4 3 2 1 0
:
9 8 7 6 5 4 3 2 1 0
9 8 7 6 5 4 3 2 1 0

▹全館消費1300滿額贈◃ATTENTION-「attention字跡收納袋(小)」(數量有限,送完為止)

全館 $1000 免運

ATTENTION-中小個推!側綁腰高階廓型褲

ATTENTION-中小個推!側綁腰高階廓型褲

2026-04-06T16:00:00.000+00:00截止 全店,【 4/2 - 4/6 全館滿$1000免運】

全店,《全館滿$2000免運》

全店,▹全館消費1300滿額贈◃ATTENTION-「attention字跡收納袋(小)」(數量有限,送完為止)

NT$750
{{shoplineProductReview.avg_score}} {{'product.product_review.stars' | translate}} | {{shoplineProductReview.total}} {{'product.product_review.reviews' | translate}}
{{amazonProductReview.avg_rating}} {{'product.product_review.stars' | translate}} | {{amazonProductReview.total_comment_count}} {{'product.product_review.reviews' | translate}}
{{ title.name_translations | translateModel }} : {{variationName[$index] | translateModel}}
數量
加入追蹤清單
一次最大商品購買數量限制為 99999
該數量不適用,請填入有效的數量。
售完

商品存貨不足,未能加入購物車

您所填寫的商品數量超過庫存

{{'products.quick_cart.out_of_number_hint'| translate}}

{{'product.preorder_limit.hint'| translate}}

每筆訂單限購 {{ product.max_order_quantity }} 件

現庫存只剩下 {{ quantityOfStock }} 件

若想購買,請聯絡我們。
加入追蹤清單
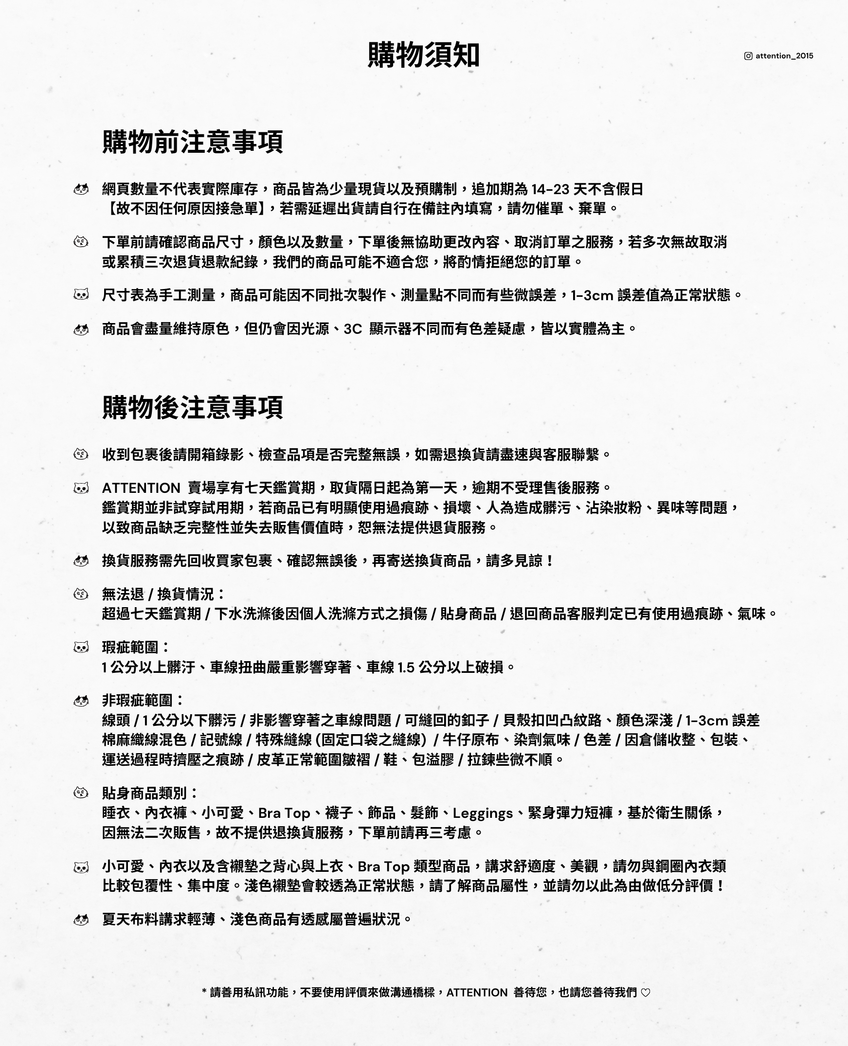
商品描述
送貨及付款方式
顧客評價
商品描述

-商品資訊-
-商品說明:ATTENTION-中小個推!側綁腰高階廓型褲
成分:棉
尺寸:S / M size
【S】
腰圍:32cm
臀圍:約53cm(活褶)
褲襠:34cm
大腿:42cm
褲腳:32cm
全長:98cm
【M】
腰圍:34cm
臀圍:約55cm(活褶)
褲襠:34cm
大腿:43cm
褲腳:33cm
全長:99cm
是否有口袋 : 是

顏色:白 / 深灰
送貨及付款方式

送貨方式

  • 7-11 純取貨(不付款)
  • 7-11 取貨付款
  • 全家 純取貨(不付款)
  • 全家 取貨付款
  • 郵局宅配
  • attention門市取貨
  • 7-11 跨境宅配
  • 7-11 跨境門市取貨不付款

付款方式

  • 信用卡付款
  • 銀行轉帳_SHOPLINE Payments
  • attention門市取貨付款【僅供現金付款】
  • 7-11取貨付款
  • 全家取貨付款
顧客評價
{{'product.product_review.no_review' | translate}}

相關產品