{{ 'fb_in_app_browser_popup.desc' | translate }} {{ 'fb_in_app_browser_popup.copy_link' | translate }}

{{ 'in_app_browser_popup.desc' | translate }}

▹全館消費1300滿額贈◃ATTENTION-「attention字跡收納袋(小)」(數量有限,送完為止)

全館 $2000 免運

▹全館消費1300滿額贈◃ATTENTION-「attention字跡收納袋(小)」(數量有限,送完為止)

全館 $2000 免運

▹全館消費1300滿額贈◃ATTENTION-「attention字跡收納袋(小)」(數量有限,送完為止)

ATTENTION-att made!淺春登場!不收邊淡色牛仔褲(附皮帶)

ATTENTION-att made!淺春登場!不收邊淡色牛仔褲(附皮帶)

《全館滿$2000免運》 on order

▹全館消費1300滿額贈◃ATTENTION-「attention字跡收納袋(小)」(數量有限,送完為止) on order

NT$780
{{shoplineProductReview.avg_score}} {{'product.product_review.stars' | translate}} | {{shoplineProductReview.total}} {{'product.product_review.reviews' | translate}}
{{amazonProductReview.avg_rating}} {{'product.product_review.stars' | translate}} | {{amazonProductReview.total_comment_count}} {{'product.product_review.reviews' | translate}}
{{ title.name_translations | translateModel }} : {{variationName[$index] | translateModel}}
Quantity
Add to Wishlist
The maximum quantity per submit is 99999
This quantity is invalid, please enter a valid quantity.
Sold Out

Not enough stock.
Your item was not added to your cart.

Not enough stock.
Please adjust your quantity.

{{'products.quick_cart.out_of_number_hint'| translate}}

{{'product.preorder_limit.hint'| translate}}

Limit {{ product.max_order_quantity }} per order.

Only {{ quantityOfStock }} item(s) left.

Please message the shop owner for order details.
Add to Wishlist
Description
Shipping & Payment
Customer Reviews
Description

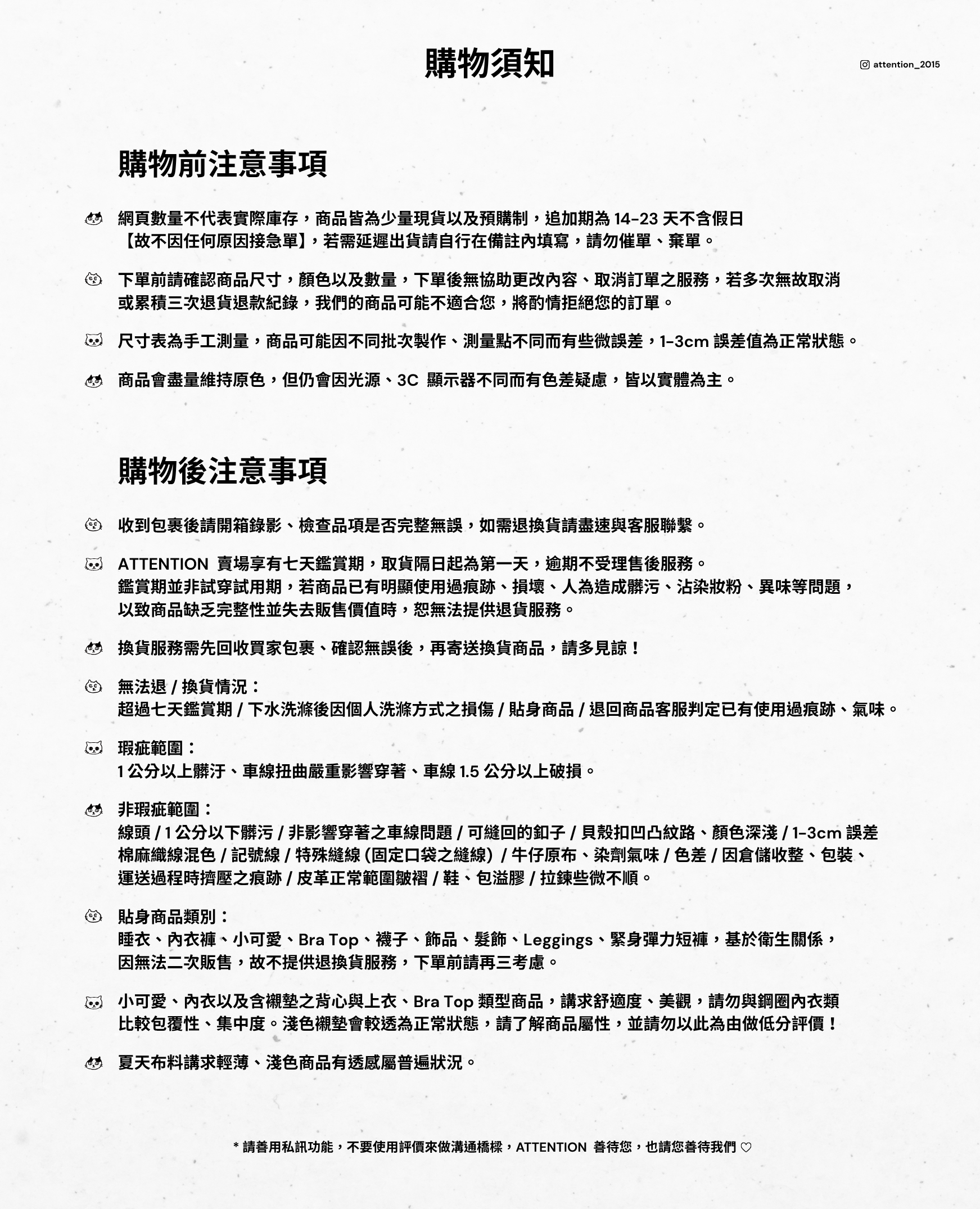
-商品資訊-
-商品說明:ATTENTION-att made!淺春登場!不收邊淡色牛仔褲(附皮帶)
尺寸:S / M / L size
【S】
腰圍:33cm
臀圍:50cm
褲襠:34cm
大腿:34cm
褲腳:38cm
全長:100cm
【M】
腰圍:35cm
臀圍:52cm
褲襠:34cm
大腿:35cm
褲腳:39cm
全長:101cm
【L】
腰圍:37cm
臀圍:54cm
褲襠:34cm
大腿:36cm
褲腳:40cm
全長:102cm
是否有口袋 : 是

顏色:淺藍
Shipping & Payment

Delivery Options

  • 7-11 Pickup only (C2C)
  • 7-11 Pickup and pay in store (C2C)
  • Family Mart Pickup only (C2C)
  • Family Mart Pickup and pay in store (C2C)
  • 郵局宅配
  • attention門市取貨
  • 7-11 Cross border home delivery
  • 7-11 Cross border pick-up only

Payment Options

  • Credit Card
  • Bank Transfer_SHOPLINE Payments
  • attention門市取貨付款【僅供現金付款】
  • Pay on 7-11 Store Pickup (C2C)
  • Pay on Family Mart Store Pickup (C2C)
Customer Reviews
{{'product.product_review.no_review' | translate}}

Related Products