{{ 'fb_in_app_browser_popup.desc' | translate }} {{ 'fb_in_app_browser_popup.copy_link' | translate }}

{{ 'in_app_browser_popup.desc' | translate }}

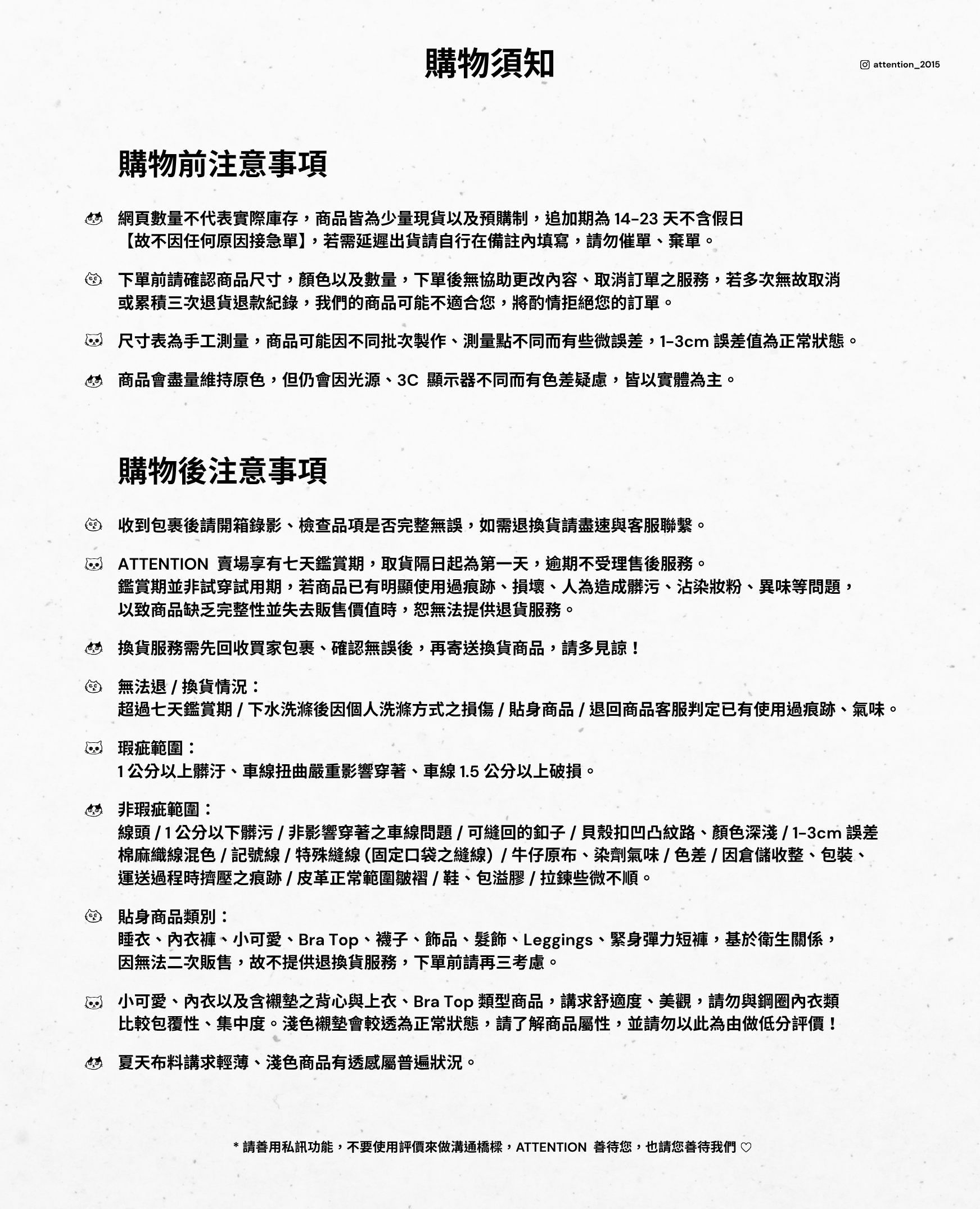
▹全館消費1300滿額贈◃ATTENTION-「attention字跡收納袋(小)」(數量有限,送完為止)

全館 $2000 免運

▹全館消費1300滿額贈◃ATTENTION-「attention字跡收納袋(小)」(數量有限,送完為止)

全館 $2000 免運

▹全館消費1300滿額贈◃ATTENTION-「attention字跡收納袋(小)」(數量有限,送完為止)

ATTENTION-att made!是那件白色夾克~輕量廓型尼龍外套

ATTENTION-att made!是那件白色夾克~輕量廓型尼龍外套

《全館滿$2000免運》 on order

▹全館消費1300滿額贈◃ATTENTION-「attention字跡收納袋(小)」(數量有限,送完為止) on order

NT$980
{{shoplineProductReview.avg_score}} {{'product.product_review.stars' | translate}} | {{shoplineProductReview.total}} {{'product.product_review.reviews' | translate}}
{{amazonProductReview.avg_rating}} {{'product.product_review.stars' | translate}} | {{amazonProductReview.total_comment_count}} {{'product.product_review.reviews' | translate}}
{{ title.name_translations | translateModel }} : {{variationName[$index] | translateModel}}
Quantity
Add to Wishlist
The maximum quantity per submit is 99999
This quantity is invalid, please enter a valid quantity.
Sold Out

Not enough stock.
Your item was not added to your cart.

Not enough stock.
Please adjust your quantity.

{{'products.quick_cart.out_of_number_hint'| translate}}

{{'product.preorder_limit.hint'| translate}}

Limit {{ product.max_order_quantity }} per order.

Only {{ quantityOfStock }} item(s) left.

Please message the shop owner for order details.
Add to Wishlist
Description
Shipping & Payment
Customer Reviews
Description

-商品資訊-
-商品說明:ATTENTION-att made!是那件白色夾克~輕量廓型尼龍外套
尺寸:F size
肩寬:56cm
胸寬:62cm
下擺寬:約63cm(抽繩)
袖長:53cm
袖口寬:約12~17cm(鬆緊)
腋寬:27cm
全長:62cm
是否有口袋:是
是否有內裏:是

顏色 : 灰綠 / 深灰 / 白
Shipping & Payment

Delivery Options

  • 7-11 Pickup only (C2C)
  • 7-11 Pickup and pay in store (C2C)
  • Family Mart Pickup only (C2C)
  • Family Mart Pickup and pay in store (C2C)
  • 郵局宅配
  • attention門市取貨
  • 7-11 Cross border home delivery
  • 7-11 Cross border pick-up only

Payment Options

  • Credit Card
  • Bank Transfer_SHOPLINE Payments
  • attention門市取貨付款【僅供現金付款】
  • Pay on 7-11 Store Pickup (C2C)
  • Pay on Family Mart Store Pickup (C2C)
Customer Reviews
{{'product.product_review.no_review' | translate}}

Related Products