{{ 'fb_in_app_browser_popup.desc' | translate }} {{ 'fb_in_app_browser_popup.copy_link' | translate }}
{{ 'in_app_browser_popup.desc' | translate }}
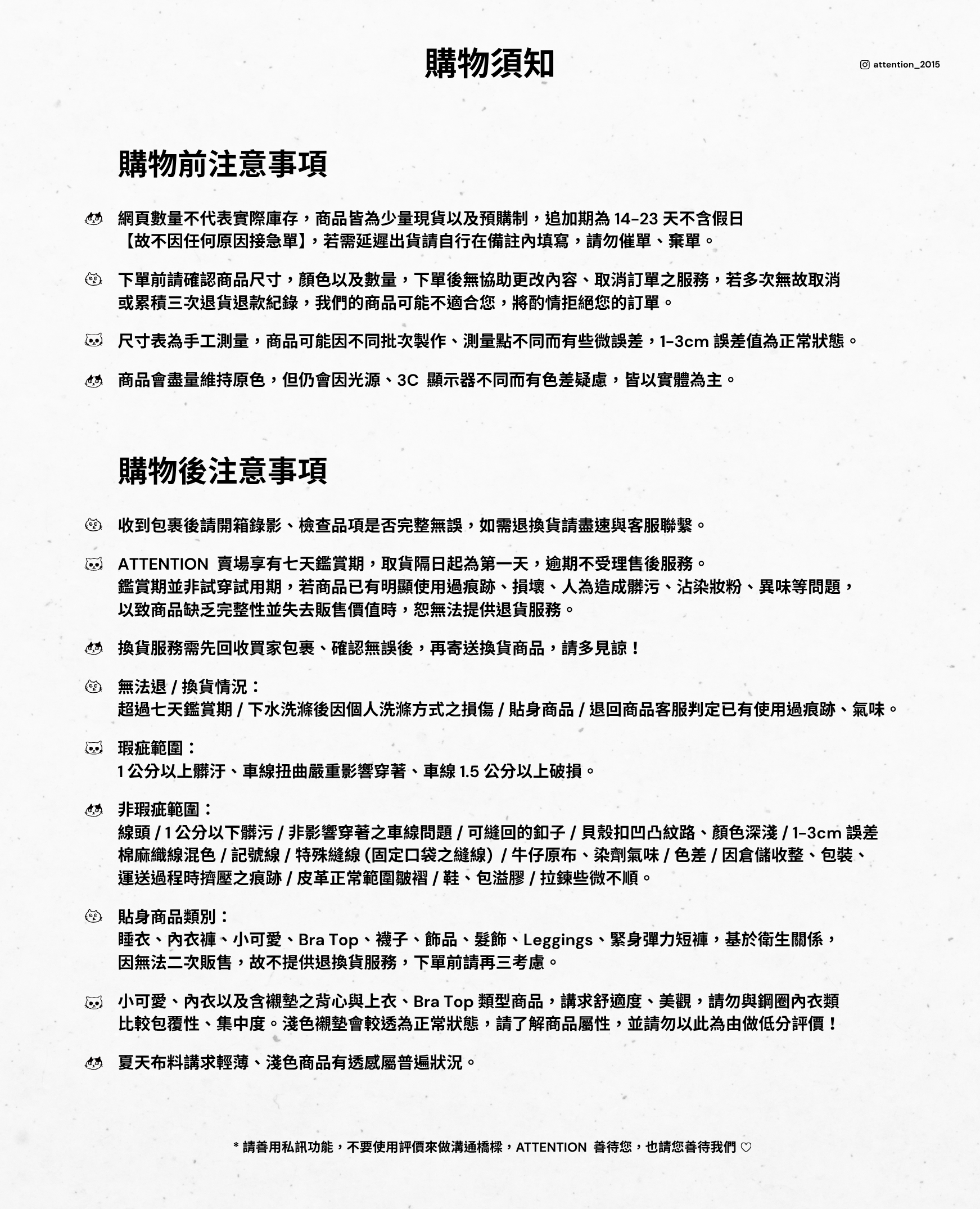
至2025-12-07T16:00:00.000+00:00截止 指定分類,【12/4 - 12/7 新品 2件95折 ;4件92折 (不適用VIP優惠)】
至2025-12-09T14:00:00.000+00:00截止 全店,【12/4 - 12/9 全館滿$666免運】
至2025-12-09T14:00:00.000+00:00截止 全店,11/6 - 12/9 全館滿 $2688 贈ATTENTION-「att made!絨毛小貓盲盒」(隨機贈送,數量有限,送完為止)
全店,《全館滿$2000免運》
商品存貨不足,未能加入購物車
您所填寫的商品數量超過庫存
{{'products.quick_cart.out_of_number_hint'| translate}}
{{'product.preorder_limit.hint'| translate}}
每筆訂單限購 {{ product.max_order_quantity }} 件
現庫存只剩下 {{ quantityOfStock }} 件

-商品資訊-
-商品資訊-ATTENTION-Korea 高單檔口!真皮腋下小包
深:19cm
長:23cm
寬:8cm
背帶長:約31cm(可調)
是否有內袋:是
顏色:黑